您的电子合同,现可在法院网站直接查验啦!
选择电子合同,您是否也曾被这些问题困扰:
· 签署前:担心不合规,签了也白签?
· 签署后:担心对方抵赖,不承认电子签名?
· 纠纷时:担心电子证据没效力,法院不认可?
2025年12月1日起,最高法正式启用全国法院统一的电子诉讼服务平台。
目前,全国已有20多家法院陆续启用统一电子诉讼服务平台,该平台提供统一验签服务,验证结果真实权威可信。
即日起,天威诚信诚信签所签文件除了可在天威诚信官网验签外,可直接上传到“人民法院在线服务平台”进行证据查验
⭐ 人民法院在线服务平台查验
访问网址:https://zxfw.court.gov.cn/zxfw/#/pagesGrxx/pc/login/index
⭐ 天威诚信官方网站验签查验
访问网址:https://fs.itrus.com.cn/selfCheck/verification/itrus
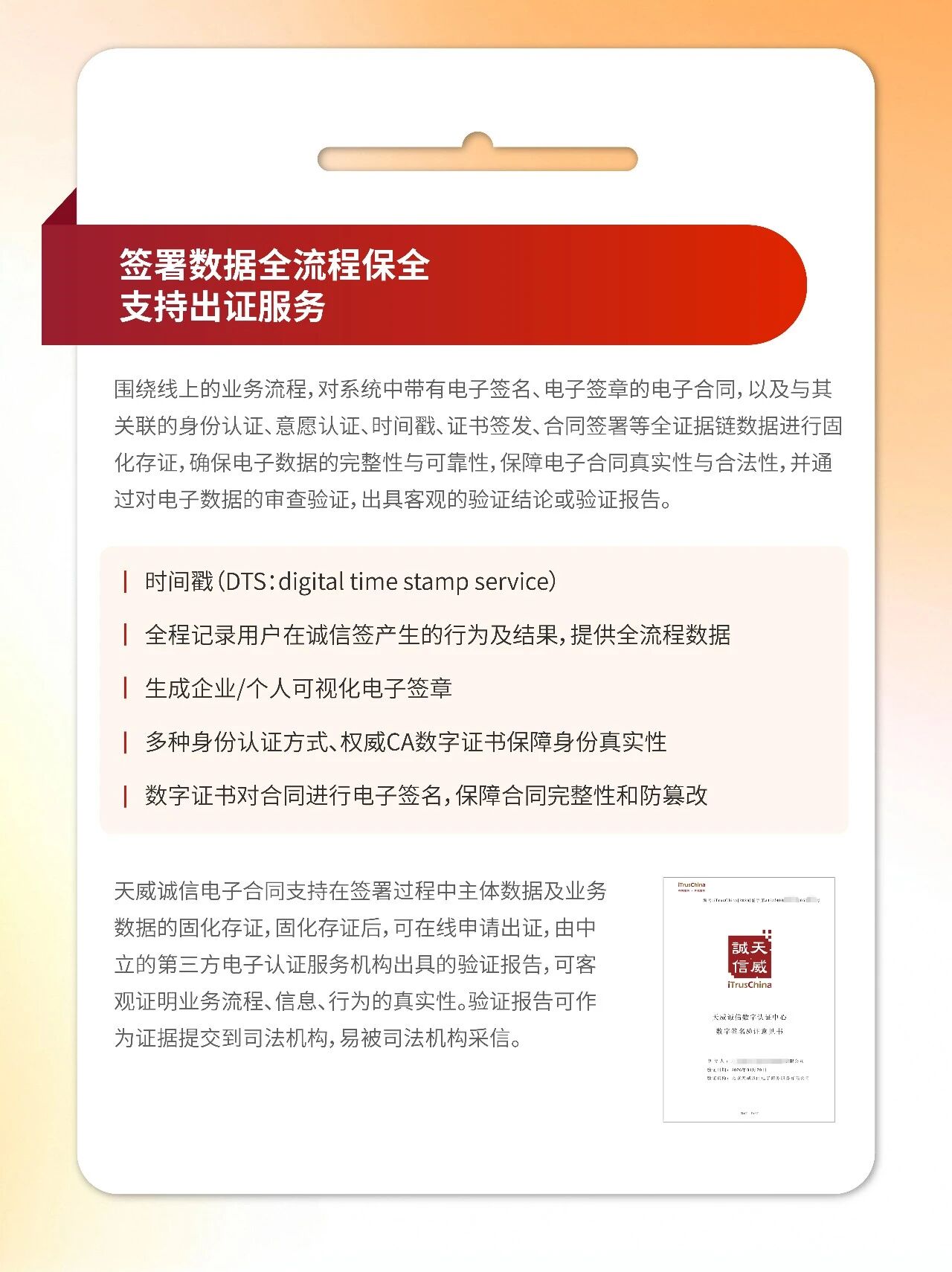
天威诚信诚信签为电子合同的法律有效性提供坚实的技术保障
以国家权威CA认证为核心,为您构建从身份认证到出证的全链条可信保障,让每一次签署都安心有效。
✔ 文件签署过程合法合规
✔ 支持多平台在线验真伪
✔ 全流程存出证保全服务




















